
Role: UX Designer
Type: Course assignment at Noroff, spring 2025
Tools: Figma, Pitch, Canva
For this assignment, our group designed Healio, a mobile app supporting people recovering from shoulder injuries. Healio helps users track their physical progress, log habits, complete physiotherapy exercises, and reduce stress with guided meditation.

Our goal was to create a user-centered experience that motivates recovery while also collecting valuable data for medical research. The process included persona development, information architecture, user flows, and both low- and high-fidelity prototypes.
Supporting users in completing shoulder rehabilitation exercises correctly and consistently without overwhelming them with complex or clinical solutions.
The goal was to design a user-centered recovery experience that supports patients throughout a long and demanding rehabilitation journey. Healio needed to motivate users while remaining simple and intuitive for individuals experiencing pain or limited mobility. By offering clear, glanceable feedback on progress, the app aimed to encourage sustained engagement over time.
We used the Design Thinking Process, starting with a detailed persona, “Chris Harper”, a 37-year-old designer and former competitive swimmer recovering from shoulder surgery.

His frustrations with tracking exercises and uncertainty about progress shaped our design challenges.

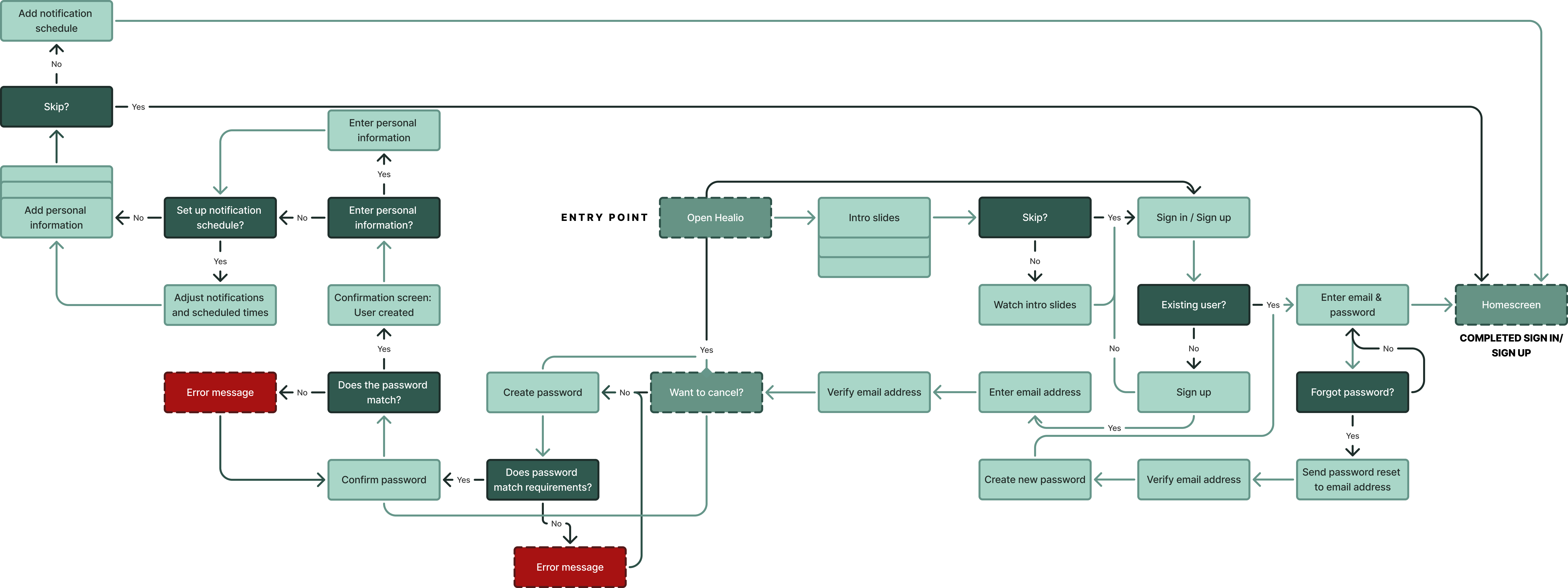
We created an information architecture and user flow for Healio's onboarding. This ensured clear navigation, prioritized key features, and gave users a smooth start before moving into prototypes.

Through competitive analysis (SWOT) and ideation, we found a gap in the market for a motivating, personalized recovery app.

In the ideation phase, we explored different ways Healio could support injury recovery through simple routines, clear guidance, and motivation. We sketched and compared concepts focusing on how to keep users engaged without overwhelming them. These ideas were refined into a focused solution that combines simple tracking, supportive guidance, and a calm, reassuring experience.

Accessibility (WCAG AA): Color contrast checked, touch-friendly elements, and support for users with motor/visual impairments.

Consistency: Unified icons, typography, and layouts across flows.

Clarity & Simplicity: Calm, minimal design that reduces cognitive load.
Emotional Design: Friendly illustrations and encouraging language.
Empowering UX: Progress tracking, reminders, and routines that give users control.
The final high-fidelity prototype of Healio provides a calm, motivating, and accessible recovery experience. From onboarding through progress tracking, the app maintains a consistent visual language and user-friendly flow, ensuring users can focus on recovery instead of navigating complexity.

Selected screens from the Healio app, highlighting its calm visual style, consistent navigation, and motivating recovery features.
View assignment ↗
User testing was not part of the original assignment, so design decisions were mainly based on research insights and design best practices rather than direct usability feedback. Moving forward, testing would be a key focus to validate assumptions and identify friction points. With more time, I would continue refining interactive states and flows, especially around onboarding and exercise tracking.
I led the competitive analysis during the ideation phase, reviewing existing recovery and health apps to identify strengths, weaknesses, and gaps in the market. This analysis highlighted a clear opportunity for a more personalized, motivating, and user-friendly injury recovery solution, particularly for shoulder rehabilitation. These insights directly shaped Haelio’s value proposition, emphasizing clear visual feedback, simple routines, and sustained motivation throughout the recovery journey.
In addition, I was responsible for ensuring consistency and accessibility across the app. I evaluated designs against WCAG 2.1 AA guidelines using the POUR framework (Perceivable, Operable, Understandable, and Robust), making informed design adjustments to improve contrast, readability, interaction patterns, and overall usability for a diverse range of users.
This project strengthened my skills in:
Overall, Healio was a valuable exercise in creating an inclusive, motivating app experience for users facing physical and emotional challenges in their daily lives.